■只有雄性精子可以发育成体吗?
听过孤雌生殖(parthenogenesis)吗?孤雌生殖指的是未受精的卵发育为成体。在植物、无嵴椎动物里面都有例子,在嵴椎动物中也可以看到。去年美国的研究团队就发现节齿锯鳐(smalltooth sawfish,Pristis pectinata)这种嵴椎动物会进行孤雌生殖。
当然,卵只有单套(haploid)的染色体,在孤雌生殖中,科学家们发现,有些后代只得到了母亲半数的基因,有些则得到了全部的基因,不过都是双套。后代究竟会得到母亲半数或全部的基因,就看是否有经过减数分裂(meiosis)啰。
但不论是动物还是植物,能观察到的都是孤“雌”生殖;至于孤“男”生殖--雄性的精子发育为成体--好像没有听过呢!虽然有些卵子还是需要精子的刺激(没有受精)才能发育为成体(称为雌核发育,gynogenesis),但是在未受精的状况下,能够发育为成体的,似乎都是卵而非精子。因此,过去大家都认为,只有卵才有办法单独发育为胚胎。
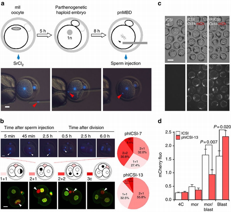
英国的巴斯大学(University of Bath)的研究团队,为了要挑战这个想法,使用了小鼠的孤雌囊胚(parthenogenotes)作为实验材料,将精核人工注射进去(上图a),看看是不是可以发育成为正常的胚胎。
为什么要用孤雌囊胚呢?过去常用去核的受精卵来进行类似的实验,但研究团队不想让受精卵细胞质里面的物质来产生可能的干扰。因此,他们使用了孤雌囊胚。
一般来说,孤雌囊胚是将处于减数分裂第二中期(metaphase II)的卵细胞,用氯化锶处理产生。这些囊胚由于染色体为单套,只有正常个体的一半,所以不会活下来。由于精核的染色体也是单套,将精核注入孤雌囊胚后,如果可以发育,这个个体的染色体套数就又回复为双套啰!研究团队分别在氯化锶处理过的七、十、十三小时,将精核注射进去,观察到底能不能产生健康的个体。
结果如何呢?各家媒体争相报导的24%成功率,当然是状况最好的一组:氯化锶处理过十三小时再注入精核的组别。至于其他两组的结果,则远远低于这一组喔!
能够发育成为健康的个体当然很棒,但大家应该都还记得桃莉羊吧!虽然桃莉在出生时看似健康,但是后来却出现了许多问题,包括肺病以及严重的关节炎等,于是英国的研究团队不得不将它在六岁半的壮年(它的同类可以活到十一二岁)把它安乐死。那么这些小鼠呢?
这些小鼠们都活得健健康康,在一岁半到两岁之间老死。对于这些小鼠来说,算是很正常的天年。不过研究团队发现,这些小鼠们在发育早期的基因表现,有出现一些异常现象;但或许由于小鼠是短命的物种,所以这些异常的基因表现,对小鼠的寿命以及健康状况,没有太大的影响。
当然,这个研究成果最重要的贡献是:它打破了过去大家相信的,只有精子不能发育为个体,精子一定要跟卵子结合,才能传宗接代。
不过,与孤雌生殖相比,这个实验结果其实还是告诉我们:单只有精子要发育为后代,虽然不无可能,不过在自然界还是无法发生吧?!所以男生不要太高兴喔!

!评论内容需包含中文