



《当代生物学》:长颈鹿原来有四种而不是一种
美国当代生物学期刊最近发表报告,公布一项惊人发现,指出原来长颈鹿不止一种,其实是有4种,科学家透过DNA测试,分辨出不同种的长颈鹿,当中的分别就如北棕熊及北极熊。
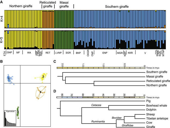
此前长颈鹿只有一种,当中分支出不同的亚种,而最新的发现把长颈鹿分为南部长颈鹿、马塞长颈鹿(Masaigiraffe)、网状长颈鹿和北长颈鹿。德国大学遗传学教授赞卡带领团队,从非洲190只长颈鹿抽取皮肤的DNA样本化验。研究人员称分析表明有4个显然不同的长颈鹿族群,彼此未曾交配。
相关报道:长颈鹿有四种——而不是一种
Gerald不会跳舞,Abigail不会算数,Geoffrey是个傻瓜。现在,这些故事书里的瘦瘦长长的长颈鹿们——它们有着长脖子、长腿、长睫毛,以及灵敏的紫色舌头——也需要操心自己属于哪个物种了。
一项针对非洲长颈鹿的基因的深入研究提出,长颈鹿(Giraffa camelopardalis)其实代表着四个不同的物种。目前大概有9万只长颈鹿居住在非洲,以大草原上树梢的叶子为食,大多数自然保护主义者都不太担心这种极具魅力的动物。但是,如果这个新的族谱成立,那么其中一个物种的数量则少于5000,使之成为世界上更为濒危的哺乳动物之一。
位于纳米比亚的长颈鹿保护基金会的研究人员从来自非洲各地的190只长颈鹿身上采集了皮肤样本,得出了这个新的分类说。他们请德国的研究人员帮忙分析这些样品中的DNA。鉴于长颈鹿四处走动,杂交的情况可能很多,所以研究人员十分惊讶于这些DNA会如此不同,一些遗传的差异甚至比灰熊和北极熊这两个不同物种之间的差异还要大。
因此,研究小组今天在《当代生物学》杂志网络版上报告说,根据这些遗传差异,非洲大陆的九个长颈鹿亚种事实上可以被分为四个物种,且种群的划分发生在125万年至200万年。它们也许仍互相交配,但分属四个基因完全不同的类别。新的分类法将长颈鹿分为南部长颈鹿(G. giraffa)、马赛长颈鹿(G. tippelskirchi)、网状长颈鹿(G. reticulata)和北部长颈鹿(G. camelopardalis)。
研究人员说,目前有4万多只南部长颈鹿,但北部长颈鹿只有不到5000只,考虑到过去30年里长颈鹿的总数从15万下降到了约9万,北部长颈鹿可能会在不久的将来陷入濒危的困境中。

!评论内容需包含中文